Menu

竞争力
竞争力中心
Competence Center
生物基全降解材料——PLA研究

生物基材料不是一个新的概念,但是搭乘上“合成生物”政策之风,生物基材料在一级市场项目也受到了一定程度的追捧。

01 生物基材料、生物可降解材料、合成生物概念区分

1、生物基材料

生物基材料是相对于石油基材料的概念,指利用生物质为原料或(和)经由生物制造得到的材料,通过生物、化学、物理等手段制造的一类新型材料。生物基材料主要侧重于强调其材料来源为通过光合作用而形成的各种有机体,包括所有动物、植物及微生物等生命体衍生得到的材料。生物基材料有可生物降解型也有不可生物降解型,如生物基聚乙烯,主要采用蔗糖为原材料,但却无法进行生物降解,不属于生物降解材料,但属于生物基材料的一种。      

2、生物可降解材料

生物可降解材料主要侧重于材料是否可以通过生物方式被降解,即在微生物或堆肥作用下可被降解。它的材料来源既可以是生物基,也可以是石油基。         

3、合成生物学

合成生物学是指采用工程科学研究理念,对生物体进行有目标地设计、改造乃至重新合成,创建赋予非自然功能的“人造生命”,合成生物制造是以合成生物为工具进行物质加工与合成的生产方式,有望彻底变革未来医药、化工、食品、能源、材料、农业等传统行业。它的底层材料来源为底盘细胞,是合成生物学的“硬件”基础,其中常用的模式微生物有酿酒酵母、大肠杆菌、枯草芽孢杆菌、谷氨酸棒杆菌等。   


02 生物基材料产业链与热点方向

03 PLA聚乳酸

聚乳酸属于一种生物基可生物降解塑料,传统聚乳酸由玉米、木薯等农作物糖化后,经微生物发酵产生的乳酸聚合而成。乳酸是一种自然界中广泛存在的有机酸,其生产工艺属于发酵工业。       

全球乳酸行业经过数十年发展,国内外生产技术成熟,产能规模较大。在聚乳酸的生产方面,技术一度被欧美国家所垄断,国际上知名的NatureWorks和Total  Corbion公司占据聚乳酸生产的绝对优势。         

聚乳酸的生产以“两步法”为主,先制备丙交酯,再用丙交酯开环聚合生产聚乳酸。虽然杜邦公司在20世纪50年代已经实现“两步法”工艺,并公开了工艺原理,但是抑制丙交酯生产过程中的消旋反应和逆反应并精准控制产品的技术指标,均需要大量的工程经验积累。因此,丙交酯的生产与制备仍然是限制国内聚乳酸发展的主要技术难题。          

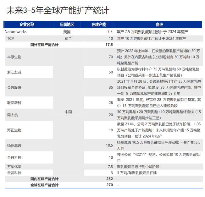
在国内发展聚乳酸产业初期,大多数聚乳酸企业均为外购丙交酯与高光度纯L-乳酸以及乳酸菌种,从而形成聚乳酸产能。随着国内聚乳酸产业的发展,丰原生物(上市辅导)、海正生材(688203,全面打通乳酸——丙交酯——PLA技术门槛,科创板,2022年上市,7亿收入,4000多万净利润,市值18亿)已具备丙交酯生产制备能力,搭乘政策之风,聚乳酸进入蓬勃发展期。       

目前国内聚乳酸计划产能与实际需求存在错配,实际产能规划远高于市场需求,上市公司产能建设与规划均纷纷推迟,存在一定程度上产能过剩。目前国内PLA销售价格在约2万/吨,成本均价在1.2万-1.4万/吨,毛利率逐步下降。   

图片

    


04 PLA可关注发展趋势

1、非粮化        

目前生物基产品的原料90%来自于玉米等粮食作物,未来随着生物基材料行业的不断壮大,不免产生“与人争粮”、“与畜争饲”的担忧。

2023年1月9日,工业和信息化部、发展改革委、财政部、生态环境部、农业农村部、市场监管总局近日联合印发《关于印发加快非粮生物基材料创新发展三年行动方案的通知》,引导基于大宗农作物秸秆及剩余物等非粮生物质的生物基材料产业创新发展,促进工农业协调发展,助力乡村振兴和美丽中国建设。

秸秆的主要成分为纤维素、半纤维素和木质素。经过三素分离后,纤维素、半纤维素可以水解形成葡萄糖等单糖,而木质素可以水解形成五碳糖,这些都是优良的生物质原料。据测算,世界现存的纤维素量高达万亿吨,每年新生成的纤维素为1000亿-1500亿吨。秸秆的回收价格约300元/吨,远低于玉米价格(中国近3000元/吨,美国1500元/吨)。

据公开资料,目前国内布局秸秆生产聚乳酸产业的公司包括圣泉集团、凯赛生物、星汉生物、丰原生物等。

其中,圣泉集团(605589)研发的“圣泉法”生物质精炼一体化技术系统性解决了秸秆中纤维素、半纤维素、木质素三大组分难以高效分离的全球性难题,全球首个百万吨级“圣泉法”植物秸秆精炼一体化项目(一期),在黑龙江大庆市全面投产。   

凯赛生物、星汉生物研究处于中试阶段,丰原生物已建成1000吨/年玉米秸秆生产乳酸的工业示范项目,公司公告称,预计到2025年有望实现秸秆生产聚乳酸系列产品。      

2、降成本

聚乳酸聚酯材料可替代石油基塑料(PE聚乙烯、PP聚丙烯、PVC聚氯乙烯等),具有环保、无毒、可降解等特点。基于国家“双碳”战略的背景下,结合环保政策如“限塑令”要求,PLA具备一定的市场需求。但由于石油基材料发展相对成熟,目前成本在8000-9000元每吨。生物基PLA需要降本才有可能参与市场化竞争。

3、可回收

由于PLA及其改性制品的降解性能及环境毒性引起了争议,欧洲已将包括PLA在内的生物降解塑料用途进行了限定,未来PLA的回收及循环利用或将是一个新的研究热点。